为深入贯彻党中央、国务院深化“放管服”改革、优化营商环境的决策部署,推进行政执法公示公开制度建设,提高行政执法的透明度,保护公民、法人和其他组织的合法权益,进一步健全完善事前、事中、事后监管机制,秦汉新城消防救援大队将消防执法信息公示公开如下。
一、消防执法依据
1.《中华人民共和国消防法》
2.《中华人民共和国行政处罚法》
3.《中华人民共和国行政许可法》
4.《中华人民共和国行政复议法》
5.《陕西省消防条例》
6.《消防监督检查规定》
7.《消防产品监督管理规定》
8.《社会消防技术服务管理规定》
9.《消防技术服务机构从业条件》
10.《高层民用建筑消防安全管理规定》
11.《陕西省消防救援队伍便民利企十六项措施》
12.《陕西省物业服务管理条例》
13.《注册消防工程师管理规定》等
二、消防救援机构执法信息
执法主体及人员
| 机构名称 | 秦汉新城消防救援大队 |
负责人 | 张 念 |
办公地址 | 陕西省西咸新区秦汉新城兰池二路和光伏一路交汇处 |
办公时间 | 上午:8:30-12:00 下午:14:30-18:00 |
联系电话 | 029-33185703 |
监督电话 | 029-33185703 |
机构设置 | 单位主要领导2名,消防执法人员4名 |
执法的主要依据 | 《中华人民共和国消防法》《陕西省消防条例》《消防监督检查规定》《消防产品监督管理规定》《社会消防技术服务管理规定》《注册消防工程师管理规定》《高层民用建筑消防安全管理规定》等 |
执法权类别 | 行政许可、行政处罚、行政强制、行政检查 |
执法人员信息
| 姓名 | 张 念 |
| 姓名 | 张维斌 |
|
工作单位 | 秦汉新城消防救援大队 | 工作单位 | 秦汉新城消防救援大队 | ||
执法范围 | 秦汉新城 | 执法范围 | 秦汉新城 | ||
职务 | 大队长 | 职务 | 政治教导员 | ||
证件编号 | 27130072079 | 证件编号 | 27130072065 | ||
姓 名 | 房 宝 |
| 姓 名 | 徐 婧 |
|
工作单位 | 秦汉新城消防救援大队 | 工作单位 | 秦汉新城消防救援大队 | ||
执法范围 | 秦汉新城 | 执法范围 | 秦汉新城 | ||
职务 | 初级专业技术职务 | 职务 | 初级专业技术职务 | ||
证件编号 | 27130072066 | 证件编号 | 27130072080 | ||
姓 名 | 张 鲁 |
| 姓 名 | 鲜新明 |
|
工作单位 | 秦汉新城消防救援大队 | 工作单位 | 秦汉新城消防救援大队 | ||
执法范围 | 秦汉新城 | 执法范围 | 秦汉新城 | ||
职务 | 初级专业技术职务 | 职务 | 中级专业技术职务 | ||
证件编号 | 27130072081 | 证件编号 | 27130072067 | ||
姓 名 | 易 鹏 |
| |||
工作单位 | 秦汉新城消防救援大队 | ||||
执法范围 | 秦汉新城 | ||||
职务 | 初级专业技术职务 | ||||
证件编号 | 27130024060 | ||||
三、单位职责
主要职责权限包括对公众聚集场所在投入使用、营业前的消防安全检查;对单位履行法定消防安全职责情况的监督抽查;对举报投诉的消防安全违法行为的受理、核查;对火灾事故的调查;根据需要进行的其他消防监督检查;消防宣传教育、培训;搜集整理本部门政务服务类、便民服务类、部门职责类等业务的常识问答、事项办理的知识库。
权责清单 | |||||||
序号 | 类别 | 职权名称 | 法定依据 | 实施机构 | 办理期限 | 救济途径 | 救济时限 |
一 | 行政许可 | 共1项 | |||||
1 | 公众聚集场所在投入使用、营业前消防安全许可 | 《中华人民共和国消防法》第十五条公众聚集场所投入使用、营业前消防安全检查实行告知承诺管理。公众聚集场所在投入使用、营业前,建设单位或者使用单位应当向场所所在地的县级以上地方人民政府消防救援机构申请消防安全检查,作出场所符合消防技术标准和管理规定的承诺,提交规定的材料,并对其承诺和材料的真实性负责。 消防救援机构对申请人提交的材料进行审查;申请材料齐全、符合法定形式的,应当予以许可。消防救援机构应当根据消防技术标准和管理规定,及时对作出承诺的公众聚集场所进行核查。 申请人选择不采用告知承诺方式办理的,消防救援机构应当自受理申请之日起十个工作日内,根据消防技术标准和管理规定,对该场所进行检查。经检查符合消防安全要求的,应当予以许可。 公众聚集场所未经消防救援机构许可的,不得投入使用、营业。消防安全检查的具体办法,由国务院应急管理部门制定。 | 消防救援大队 | 告知承诺制,1 个工作日出消防检查意见书;非告知承诺制,自受理申请之日起5 个工作日内,对该场所进行检查,自检查之 日起3 个工作日内作出是否出消防检查意见书的决定。 | |||
二 | 行政处罚 | 共73项 | |||||
1 | 对公众聚集场所未经消防救援机构许可,擅自投入使用、营业的,或者经核查发现场所使用、营业情况与承诺内容不符的;核查发现公众聚集场所使用、营业情况与承诺内容不符,经责令限期改正,逾期不整改或者整改后仍达不到要求的,依法撤销相应许可的处罚 | 《中华人民共和国消防法》第五十八条违反本法规定,有下列行为之一的,由住房和城乡建设主管部门、消防救援机构按照各自职权责令停止施工、停止使用或者停产停业,并处三万元以上三十万元以下罚款: (一)依法应当进行消防设计审查的建设工程,未经依法审查或者审查不合格,擅自施工的; (二)依法应当进行消防验收的建设工程,未经消防验收或者消防验收不合格,擅自投入使用的; (三)本法第十三条规定的其他建设工程验收后经依法抽查不合格,不停止使用的; (四)公众聚集场所未经消防救援机构许可,擅自投入使用、营业的,或者经核查发现场所使用、营业情况与承诺内容不符的。 核查发现公众聚集场所使用、营业情况与承诺内容不符,经责令限期改正,逾期不整改或者整改后仍达不到要求的,依法撤销相应许可。 建设单位未依照本法规定在验收后报住房和城乡建设主管部门备案的,由住房和城乡建设主管部门责令改正,处五千元以下罚款。 | 消防救援大队 | 自立案之日起60日内作出行政处罚决定 | 行政复议、行政诉讼 | 行政复议—收到决定书之日起60日内;行政诉讼—收到决定书之日起6个月内 | |
2 | 对消防设施、器材、消防安全标志配置、设置不符合标准的处罚 | 《中华人民共和国消防法》第六十条单位违反本法规定,有下列行为之一的,责令改正,处五千元以上五万元以下罚款: (一)消防设施、器材或者消防安全标志的配置、设置不符合国家标准、行业标准,或者未保持完好有效的; (二)损坏、挪用或者擅自拆除、停用消防设施、器材的; (三)占用、堵塞、封闭疏散通道、安全出口或者有其他妨碍安全疏散行为的; (四)埋压、圈占、遮挡消火栓或者占用防火间距的; (五)占用、堵塞、封闭消防车通道,妨碍消防车通行的; (六)人员密集场所在门窗上设置影响逃生和灭火救援的障碍物的; (七)对火灾隐患经消防救援机构通知后不及时采取措施消除的。 个人有前款第二项、第三项、第四项、第五项行为之一的,处警告或者五百元以下罚款。 有本条第一款第三项、第四项、第五项、第六项行为,经责令改正拒不改正的,强制执行,所需费用由违法行为人承担。 | 消防救援大队 | 自立案之日起60日内作出行政处罚决定 | 行政复议、行政诉讼 | 行政复议—收到决定书之日起60日内;行政诉讼—收到决定书之日起6个月内 | |
3 | 对消防设施、器材、消防安全标志未保持完好有效的处罚 | 《中华人民共和国消防法》第六十条单位违反本法规定,有下列行为之一的,责令改正,处五千元以上五万元以下罚款: (一)消防设施、器材或者消防安全标志的配置、设置不符合国家标准、行业标准,或者未保持完好有效的; (二)损坏、挪用或者擅自拆除、停用消防设施、器材的; (三)占用、堵塞、封闭疏散通道、安全出口或者有其他妨碍安全疏散行为的; (四)埋压、圈占、遮挡消火栓或者占用防火间距的; (五)占用、堵塞、封闭消防车通道,妨碍消防车通行的; (六)人员密集场所在门窗上设置影响逃生和灭火救援的障碍物的; (七)对火灾隐患经消防救援机构通知后不及时采取措施消除的。 个人有前款第二项、第三项、第四项、第五项行为之一的,处警告或者五百元以下罚款。 有本条第一款第三项、第四项、第五项、第六项行为,经责令改正拒不改正的,强制执行,所需费用由违法行为人承担。 | 消防救援大队 | 自立案之日起60日内作出行政处罚决定 | 行政复议、行政诉讼 | 行政复议—收到决定书之日起60日内;行政诉讼—收到决定书之日起6个月内 | |
4 | 对损坏、挪用消防设施、器材的处罚 | 《中华人民共和国消防法》第六十条单位违反本法规定,有下列行为之一的,责令改正,处五千元以上五万元以下罚款: (一)消防设施、器材或者消防安全标志的配置、设置不符合国家标准、行业标准,或者未保持完好有效的; (二)损坏、挪用或者擅自拆除、停用消防设施、器材的; (三)占用、堵塞、封闭疏散通道、安全出口或者有其他妨碍安全疏散行为的; (四)埋压、圈占、遮挡消火栓或者占用防火间距的; (五)占用、堵塞、封闭消防车通道,妨碍消防车通行的; (六)人员密集场所在门窗上设置影响逃生和灭火救援的障碍物的; (七)对火灾隐患经消防救援机构通知后不及时采取措施消除的。 个人有前款第二项、第三项、第四项、第五项行为之一的,处警告或者五百元以下罚款。 有本条第一款第三项、第四项、第五项、第六项行为,经责令改正拒不改正的,强制执行,所需费用由违法行为人承担。 | 消防救援大队 | 自立案之日起60日内作出行政处罚决定 | 行政复议、行政诉讼 | 行政复议—收到决定书之日起60日内;行政诉讼—收到决定书之日起6个月内 | |
5 | 对擅自停用、拆除消防设施、器材的处罚 | 《中华人民共和国消防法》第六十条单位违反本法规定,有下列行为之一的,责令改正,处五千元以上五万元以下罚款: (一)消防设施、器材或者消防安全标志的配置、设置不符合国家标准、行业标准,或者未保持完好有效的; (二)损坏、挪用或者擅自拆除、停用消防设施、器材的; (三)占用、堵塞、封闭疏散通道、安全出口或者有其他妨碍安全疏散行为的; (四)埋压、圈占、遮挡消火栓或者占用防火间距的; (五)占用、堵塞、封闭消防车通道,妨碍消防车通行的; (六)人员密集场所在门窗上设置影响逃生和灭火救援的障碍物的; (七)对火灾隐患经消防救援机构通知后不及时采取措施消除的。 个人有前款第二项、第三项、第四项、第五项行为之一的,处警告或者五百元以下罚款。 有本条第一款第三项、第四项、第五项、第六项行为,经责令改正拒不改正的,强制执行,所需费用由违法行为人承担。 | 消防救援大队 | 自立案之日起60日内作出行政处罚决定 | 行政复议、行政诉讼 | 行政复议—收到决定书之日起60日内;行政诉讼—收到决定书之日起6个月内 | |
6 | 对占用、堵塞、封闭疏散通道、安全出口以及其他妨碍安全疏散行为的处罚 | 《中华人民共和国消防法》第六十条单位违反本法规定,有下列行为之一的,责令改正,处五千元以上五万元以下罚款: (一)消防设施、器材或者消防安全标志的配置、设置不符合国家标准、行业标准,或者未保持完好有效的; (二)损坏、挪用或者擅自拆除、停用消防设施、器材的; (三)占用、堵塞、封闭疏散通道、安全出口或者有其他妨碍安全疏散行为的; (四)埋压、圈占、遮挡消火栓或者占用防火间距的; (五)占用、堵塞、封闭消防车通道,妨碍消防车通行的; (六)人员密集场所在门窗上设置影响逃生和灭火救援的障碍物的; (七)对火灾隐患经消防救援机构通知后不及时采取措施消除的。 个人有前款第二项、第三项、第四项、第五项行为之一的,处警告或者五百元以下罚款。 有本条第一款第三项、第四项、第五项、第六项行为,经责令改正拒不改正的,强制执行,所需费用由违法行为人承担。 | 消防救援大队 | 自立案之日起60日内作出行政处罚决定 | 行政复议、行政诉讼 | 行政复议—收到决定书之日起60日内;行政诉讼—收到决定书之日起6个月内 | |
7 | 对埋压、圈占、遮挡消火栓的处罚 | 《中华人民共和国消防法》第六十条单位违反本法规定,有下列行为之一的,责令改正,处五千元以上五万元以下罚款: (一)消防设施、器材或者消防安全标志的配置、设置不符合国家标准、行业标准,或者未保持完好有效的; (二)损坏、挪用或者擅自拆除、停用消防设施、器材的; (三)占用、堵塞、封闭疏散通道、安全出口或者有其他妨碍安全疏散行为的; (四)埋压、圈占、遮挡消火栓或者占用防火间距的; (五)占用、堵塞、封闭消防车通道,妨碍消防车通行的; (六)人员密集场所在门窗上设置影响逃生和灭火救援的障碍物的; (七)对火灾隐患经消防救援机构通知后不及时采取措施消除的。 个人有前款第二项、第三项、第四项、第五项行为之一的,处警告或者五百元以下罚款。 有本条第一款第三项、第四项、第五项、第六项行为,经责令改正拒不改正的,强制执行,所需费用由违法行为人承担。 | 消防救援大队 | 自立案之日起60日内作出行政处罚决定 | 行政复议、行政诉讼 | 行政复议—收到决定书之日起60日内;行政诉讼—收到决定书之日起6个月内 | |
8 | 对占用防火间距的处罚 | 《中华人民共和国消防法》第六十条单位违反本法规定,有下列行为之一的,责令改正,处五千元以上五万元以下罚款: (一)消防设施、器材或者消防安全标志的配置、设置不符合国家标准、行业标准,或者未保持完好有效的; (二)损坏、挪用或者擅自拆除、停用消防设施、器材的; (三)占用、堵塞、封闭疏散通道、安全出口或者有其他妨碍安全疏散行为的; (四)埋压、圈占、遮挡消火栓或者占用防火间距的; (五)占用、堵塞、封闭消防车通道,妨碍消防车通行的; (六)人员密集场所在门窗上设置影响逃生和灭火救援的障碍物的; (七)对火灾隐患经消防救援机构通知后不及时采取措施消除的。 个人有前款第二项、第三项、第四项、第五项行为之一的,处警告或者五百元以下罚款。 有本条第一款第三项、第四项、第五项、第六项行为,经责令改正拒不改正的,强制执行,所需费用由违法行为人承担。 | 消防救援大队 | 自立案之日起60日内作出行政处罚决定 | 行政复议、行政诉讼 | 行政复议—收到决定书之日起60日内;行政诉讼—收到决定书之日起6个月内 | |
9 | 对占用、堵塞、封闭消防车通道的处罚 | 《中华人民共和国消防法》第六十条单位违反本法规定,有下列行为之一的,责令改正,处五千元以上五万元以下罚款: (一)消防设施、器材或者消防安全标志的配置、设置不符合国家标准、行业标准,或者未保持完好有效的; (二)损坏、挪用或者擅自拆除、停用消防设施、器材的; (三)占用、堵塞、封闭疏散通道、安全出口或者有其他妨碍安全疏散行为的; (四)埋压、圈占、遮挡消火栓或者占用防火间距的; (五)占用、堵塞、封闭消防车通道,妨碍消防车通行的; (六)人员密集场所在门窗上设置影响逃生和灭火救援的障碍物的; (七)对火灾隐患经消防救援机构通知后不及时采取措施消除的。 个人有前款第二项、第三项、第四项、第五项行为之一的,处警告或者五百元以下罚款。 有本条第一款第三项、第四项、第五项、第六项行为,经责令改正拒不改正的,强制执行,所需费用由违法行为人承担。 | 消防救援大队 | 自立案之日起60日内作出行政处罚决定 | 行政复议、行政诉讼 | 行政复议—收到决定书之日起60日内;行政诉讼—收到决定书之日起6个月内 | |
10 | 对门窗设置影响逃生、灭火救援的障碍物的处罚 | 《中华人民共和国消防法》第六十条单位违反本法规定,有下列行为之一的,责令改正,处五千元以上五万元以下罚款: (一)消防设施、器材或者消防安全标志的配置、设置不符合国家标准、行业标准,或者未保持完好有效的; (二)损坏、挪用或者擅自拆除、停用消防设施、器材的; (三)占用、堵塞、封闭疏散通道、安全出口或者有其他妨碍安全疏散行为的; (四)埋压、圈占、遮挡消火栓或者占用防火间距的; (五)占用、堵塞、封闭消防车通道,妨碍消防车通行的; (六)人员密集场所在门窗上设置影响逃生和灭火救援的障碍物的; (七)对火灾隐患经消防救援机构通知后不及时采取措施消除的。 个人有前款第二项、第三项、第四项、第五项行为之一的,处警告或者五百元以下罚款。 有本条第一款第三项、第四项、第五项、第六项行为,经责令改正拒不改正的,强制执行,所需费用由违法行为人承担。 | 消防救援大队 | 自立案之日起60日内作出行政处罚决定 | 行政复议、行政诉讼 | 行政复议—收到决定书之日起60日内;行政诉讼—收到决定书之日起6个月内 | |
11 | 对不及时消除火灾隐患的处罚 | 《中华人民共和国消防法》第六十条单位违反本法规定,有下列行为之一的,责令改正,处五千元以上五万元以下罚款: (一)消防设施、器材或者消防安全标志的配置、设置不符合国家标准、行业标准,或者未保持完好有效的; (二)损坏、挪用或者擅自拆除、停用消防设施、器材的; (三)占用、堵塞、封闭疏散通道、安全出口或者有其他妨碍安全疏散行为的; (四)埋压、圈占、遮挡消火栓或者占用防火间距的; (五)占用、堵塞、封闭消防车通道,妨碍消防车通行的; (六)人员密集场所在门窗上设置影响逃生和灭火救援的障碍物的; (七)对火灾隐患经消防救援机构通知后不及时采取措施消除的。 个人有前款第二项、第三项、第四项、第五项行为之一的,处警告或者五百元以下罚款。 有本条第一款第三项、第四项、第五项、第六项行为,经责令改正拒不改正的,强制执行,所需费用由违法行为人承担。 | 消防救援大队 | 自立案之日起60日内作出行政处罚决定 | 行政复议、行政诉讼 | 行政复议—收到决定书之日起60日内;行政诉讼—收到决定书之日起6个月内 | |
12 | 对易燃易爆危险品场所与居住场所设置在同一建筑物内的处罚 | 《中华人民共和国消防法》第六十一条生产、储存、经营易燃易爆危险品的场所与居住场所设置在同一建筑物内,或者未与居住场所保持安全距离的,责令停产停业,并处五千元以上五万元以下罚款。 生产、储存、经营其他物品的场所与居住场所设置在同一建筑物内,不符合消防技术标准的,依照前款规定处罚。 | 消防救援大队 | 自立案之日起60日内作出行政处罚决定 | 行政复议、行政诉讼 | 行政复议—收到决定书之日起60日内;行政诉讼—收到决定书之日起6个月内 | |
13 | 对易燃易爆危险品场所未与居住场所保持安全距离的处罚 | 《中华人民共和国消防法》第六十一条生产、储存、经营易燃易爆危险品的场所与居住场所设置在同一建筑物内,或者未与居住场所保持安全距离的,责令停产停业,并处五千元以上五万元以下罚款。 生产、储存、经营其他物品的场所与居住场所设置在同一建筑物内,不符合消防技术标准的,依照前款规定处罚。 | 消防救援大队 | 自立案之日起60日内作出行政处罚决定 | 行政复议、行政诉讼 | 行政复议—收到决定书之日起60日内;行政诉讼—收到决定书之日起6个月内 | |
14 | 对生产、储存、经营其他物品的场所与居住场所设置在同一建筑物内不符合消防技术标准的处罚 | 《中华人民共和国消防法》第六十一条生产、储存、经营易燃易爆危险品的场所与居住场所设置在同一建筑物内,或者未与居住场所保持安全距离的,责令停产停业,并处五千元以上五万元以下罚款。 生产、储存、经营其他物品的场所与居住场所设置在同一建筑物内,不符合消防技术标准的,依照前款规定处罚。 | 消防救援大队 | 自立案之日起60日内作出行政处罚决定 | 行政复议、行政诉讼 | 行政复议—收到决定书之日起60日内;行政诉讼—收到决定书之日起6个月内 | |
15 | 对违规进入生产、储存易燃易爆危险品场所的处罚 | 《中华人民共和国消防法》第六十三条违反本法规定,有下列行为之一的,处警告或者五百元以下罚款;情节严重的,处五日以下拘留: (一)违反消防安全规定进入生产、储存易燃易爆危险品场所的; (二)违反规定使用明火作业或者在具有火灾、爆炸危险的场所吸烟、使用明火的。 | 消防救援大队 | 自立案之日起60日内作出行政处罚决定 | 行政复议、行政诉讼 | 行政复议—收到决定书之日起60日内;行政诉讼—收到决定书之日起6个月内 | |
16 | 对违规使用明火作业的处罚 | 《中华人民共和国消防法》第六十三条违反本法规定,有下列行为之一的,处警告或者五百元以下罚款;情节严重的,处五日以下拘留: (一)违反消防安全规定进入生产、储存易燃易爆危险品场所的; (二)违反规定使用明火作业或者在具有火灾、爆炸危险的场所吸烟、使用明火的。 | 消防救援大队 | 自立案之日起60日内作出行政处罚决定 | 行政复议、行政诉讼 | 行政复议—收到决定书之日起60日内;行政诉讼—收到决定书之日起6个月内 | |
17 | 对在具有火灾、爆炸危险的场所吸烟、使用明火的处罚 | 《中华人民共和国消防法》第六十三条违反本法规定,有下列行为之一的,处警告或者五百元以下罚款;情节严重的,处五日以下拘留: (一)违反消防安全规定进入生产、储存易燃易爆危险品场所的; (二)违反规定使用明火作业或者在具有火灾、爆炸危险的场所吸烟、使用明火的。 | 消防救援大队 | 自立案之日起60日内作出行政处罚决定 | 行政复议、行政诉讼 | 行政复议—收到决定书之日起60日内;行政诉讼—收到决定书之日起6个月内 | |
18 | 对指使、强令他人违反消防安全规定冒险作业的处罚 | 《中华人民共和国消防法》第六十四条违反本法规定,有下列行为之一,尚不构成犯罪的,处十日以上十五日以下拘留,可以并处五百元以下罚款;情节较轻的,处警告或者五百元以下罚款: (一)指使或者强令他人违反消防安全规定,冒险作业的; (二)过失引起火灾的; (三)在火灾发生后阻拦报警,或者负有报告职责的人员不及时报警的; (四)扰乱火灾现场秩序,或者拒不执行火灾现场指挥员指挥,影响灭火救援的; (五)故意破坏或者伪造火灾现场的; (六)擅自拆封或者使用被消防救援机构查封的场所、部位的。 | 消防救援大队 | 自立案之日起60日内作出行政处罚决定 | 行政复议、行政诉讼 | 行政复议—收到决定书之日起60日内;行政诉讼—收到决定书之日起6个月内 | |
19 | 对过失引起火灾的处罚 | 《中华人民共和国消防法》第六十四条违反本法规定,有下列行为之一,尚不构成犯罪的,处十日以上十五日以下拘留,可以并处五百元以下罚款;情节较轻的,处警告或者五百元以下罚款: (一)指使或者强令他人违反消防安全规定,冒险作业的; (二)过失引起火灾的; (三)在火灾发生后阻拦报警,或者负有报告职责的人员不及时报警的; (四)扰乱火灾现场秩序,或者拒不执行火灾现场指挥员指挥,影响灭火救援的; (五)故意破坏或者伪造火灾现场的; (六)擅自拆封或者使用被消防救援机构查封的场所、部位的。 | 消防救援大队 | 自立案之日起60日内作出行政处罚决定 | 行政复议、行政诉讼 | 行政复议—收到决定书之日起60日内;行政诉讼—收到决定书之日起6个月内 | |
20 | 对阻拦、不及时报告火警的处罚 | 《中华人民共和国消防法》第六十四条违反本法规定,有下列行为之一,尚不构成犯罪的,处十日以上十五日以下拘留,可以并处五百元以下罚款;情节较轻的,处警告或者五百元以下罚款: (一)指使或者强令他人违反消防安全规定,冒险作业的; (二)过失引起火灾的; (三)在火灾发生后阻拦报警,或者负有报告职责的人员不及时报警的; (四)扰乱火灾现场秩序,或者拒不执行火灾现场指挥员指挥,影响灭火救援的; (五)故意破坏或者伪造火灾现场的; (六)擅自拆封或者使用被消防救援机构查封的场所、部位的。 | 消防救援大队 | 自立案之日起60日内作出行政处罚决定 | 行政复议、行政诉讼 | 行政复议—收到决定书之日起60日内;行政诉讼—收到决定书之日起6个月内 | |
21 | 对扰乱火灾现场秩序的处罚 | 《中华人民共和国消防法》第六十四条违反本法规定,有下列行为之一,尚不构成犯罪的,处十日以上十五日以下拘留,可以并处五百元以下罚款;情节较轻的,处警告或者五百元以下罚款: (一)指使或者强令他人违反消防安全规定,冒险作业的; (二)过失引起火灾的; (三)在火灾发生后阻拦报警,或者负有报告职责的人员不及时报警的; (四)扰乱火灾现场秩序,或者拒不执行火灾现场指挥员指挥,影响灭火救援的; (五)故意破坏或者伪造火灾现场的; (六)擅自拆封或者使用被消防救援机构查封的场所、部位的。 | 消防救援大队 | 自立案之日起60日内作出行政处罚决定 | 行政复议、行政诉讼 | 行政复议—收到决定书之日起60日内;行政诉讼—收到决定书之日起6个月内 | |
22 | 对拒不执行火灾现场指挥员指挥的处罚 | 《中华人民共和国消防法》第六十四条违反本法规定,有下列行为之一,尚不构成犯罪的,处十日以上十五日以下拘留,可以并处五百元以下罚款;情节较轻的,处警告或者五百元以下罚款: (一)指使或者强令他人违反消防安全规定,冒险作业的; (二)过失引起火灾的; (三)在火灾发生后阻拦报警,或者负有报告职责的人员不及时报警的; (四)扰乱火灾现场秩序,或者拒不执行火灾现场指挥员指挥,影响灭火救援的; (五)故意破坏或者伪造火灾现场的; (六)擅自拆封或者使用被消防救援机构查封的场所、部位的。 | 消防救援大队 | 自立案之日起60日内作出行政处罚决定 | 行政复议、行政诉讼 | 行政复议—收到决定书之日起60日内;行政诉讼—收到决定书之日起6个月内 | |
23 | 对故意破坏、伪造火灾现场的处罚 | 《中华人民共和国消防法》第六十四条违反本法规定,有下列行为之一,尚不构成犯罪的,处十日以上十五日以下拘留,可以并处五百元以下罚款;情节较轻的,处警告或者五百元以下罚款: (一)指使或者强令他人违反消防安全规定,冒险作业的; (二)过失引起火灾的; (三)在火灾发生后阻拦报警,或者负有报告职责的人员不及时报警的; (四)扰乱火灾现场秩序,或者拒不执行火灾现场指挥员指挥,影响灭火救援的; (五)故意破坏或者伪造火灾现场的; (六)擅自拆封或者使用被消防救援机构查封的场所、部位的。 | 消防救援大队 | 自立案之日起60日内作出行政处罚决定 | 行政复议、行政诉讼 | 行政复议—收到决定书之日起60日内;行政诉讼—收到决定书之日起6个月内 | |
24 | 对擅自拆封、使用被消防救援机构查封场所、部位的处罚 | 《中华人民共和国消防法》第六十四条违反本法规定,有下列行为之一,尚不构成犯罪的,处十日以上十五日以下拘留,可以并处五百元以下罚款;情节较轻的,处警告或者五百元以下罚款: (一)指使或者强令他人违反消防安全规定,冒险作业的; (二)过失引起火灾的; (三)在火灾发生后阻拦报警,或者负有报告职责的人员不及时报警的; (四)扰乱火灾现场秩序,或者拒不执行火灾现场指挥员指挥,影响灭火救援的; (五)故意破坏或者伪造火灾现场的; (六)擅自拆封或者使用被消防救援机构查封的场所、部位的。 | 消防救援大队 | 自立案之日起60日内作出行政处罚决定 | 行政复议、行政诉讼 | 行政复议—收到决定书之日起60日内;行政诉讼—收到决定书之日起6个月内 | |
25 | 对人员密集场所使用不合格或者国家命令淘汰的消防产品逾期未改的处罚 | 《中华人民共和国消防法》第六十五条违反本法规定,生产、销售不合格的消防产品或者国家明令淘汰的消防产品的,由产品质量监督部门或者工商行政管理部门依照《中华人民共和国产品质量法》的规定从重处罚。 人员密集场所使用不合格的消防产品或者国家明令淘汰的消防产品的,责令限期改正;逾期不改正的,处五千元以上五万元以下罚款,并对其直接负责的主管人员和其他直接责任人员处五百元以上二千元以下罚款;情节严重的,责令停产停业。 消防救援机构对于本条第二款规定的情形,除依法对使用者予以处罚外,应当将发现不合格的消防产品和国家明令淘汰的消防产品的情况通报产品质量监督部门、工商行政管理部门。产品质量监督部门、工商行政管理部门应当对生产者、销售者依法及时查处。 《消防产品监督管理规定》第三十六条 人员密集场所使用不符合市场准入的消防产品的,由消防救援机构责令限期改正;逾期不改正的,依照《中华人民共和国消防法》第六十五条第二款处罚。 非人员密集场所使用不符合市场准入的消防产品、不合格的消防产品或者国家明令淘汰的消防产品的,由消防救援机构责令限期改正;逾期不改正的,对非经营性场所处五百元以上一千元以下罚款,对经营性场所处五千元以上一万元以下罚款,并对直接负责的主管人员和其他直接责任人员处五百元以下罚款。 | 消防救援大队 | 自立案之日起60日内作出行政处罚决定 | 行政复议、行政诉讼 | 行政复议—收到决定书之日起60日内;行政诉讼—收到决定书之日起6个月内 | |
26 | 对非人员密集场所使用不符合市场准入、不合格、国家明令淘汰的消防产品逾期未改的处罚 | 《消防产品监督管理规定》第三十六条人员密集场所使用不符合市场准入的消防产品的,由消防救援机构责令限期改正;逾期不改正的,依照《中华人民共和国消防法》第六十五条第二款处罚。 非人员密集场所使用不符合市场准入的消防产品、不合格的消防产品或者国家明令淘汰的消防产品的,由消防救援机构责令限期改正;逾期不改正的,对非经营性场所处五百元以上一千元以下罚款,对经营性场所处五千元以上一万元以下罚款,并对直接负责的主管人员和其他直接责任人员处五百元以下罚款。 | 消防救援大队 | 自立案之日起60日内作出行政处罚决定 | 行政复议、行政诉讼 | 行政复议—收到决定书之日起60日内;行政诉讼—收到决定书之日起6个月内 | |
27 | 对电器产品的安装、使用不符合规定的处罚 | 《中华人民共和国消防法》第六十六条电器产品、燃气用具的安装、使用及其线路、管路的设计、敷设、维护保养、检测不符合消防技术标准和管理规定的,责令限期改正;逾期不改正的,责令停止使用,可以并处一千元以上五千元以下罚款。 | 消防救援大队 | 自立案之日起60日内作出行政处罚决定 | 行政复议、行政诉讼 | 行政复议—收到决定书之日起60日内;行政诉讼—收到决定书之日起6个月内 | |
28 | 对燃气用具的安装、使用不符合规定的处罚 | 《中华人民共和国消防法》第六十六条电器产品、燃气用具的安装、使用及其线路、管路的设计、敷设、维护保养、检测不符合消防技术标准和管理规定的,责令限期改正;逾期不改正的,责令停止使用,可以并处一千元以上五千元以下罚款。 | 消防救援大队 | 自立案之日起60日内作出行政处罚决定 | 行政复议、行政诉讼 | 行政复议—收到决定书之日起60日内;行政诉讼—收到决定书之日起6个月内 | |
29 | 对电器线路的设计、敷设、维护保养、检测不符合规定的处罚 | 《中华人民共和国消防法》第六十六条电器产品、燃气用具的安装、使用及其线路、管路的设计、敷设、维护保养、检测不符合消防技术标准和管理规定的,责令限期改正;逾期不改正的,责令停止使用,可以并处一千元以上五千元以下罚款。 | 消防救援大队 | 自立案之日起60日内作出行政处罚决定 | 行政复议、行政诉讼 | 行政复议—收到决定书之日起60日内;行政诉讼—收到决定书之日起6个月内 | |
30 | 对燃气管道的设计、敷设、维护保养、检测不符合规定的处罚 | 《中华人民共和国消防法》第六十六条电器产品、燃气用具的安装、使用及其线路、管路的设计、敷设、维护保养、检测不符合消防技术标准和管理规定的,责令限期改正;逾期不改正的,责令停止使用,可以并处一千元以上五千元以下罚款。 | 消防救援大队 | 自立案之日起60日内作出行政处罚决定 | 行政复议、行政诉讼 | 行政复议—收到决定书之日起60日内;行政诉讼—收到决定书之日起6个月内 | |
31 | 对不履行消防安全职责的逾期未改的处罚 | 《中华人民共和国消防法》第六十七条机关、团体、企业、事业等单位违反本法第十六条、第十七条、第十八条、第二十一条第二款规定的,责令限期改正;逾期不改正的,对其直接负责的主管人员和其他直接责任人员依法给予处分或者给予警告处罚。 《中华人民共和国消防法》第十六条机关、团体、企业、事业等单位应当履行下列消防安全职责: (一)落实消防安全责任制,制定本单位的消防安全制度、消防安全操作规程,制定灭火和应急疏散预案; (二)按照国家标准、行业标准配置消防设施、器材,设置消防安全标志,并定期组织检验、维修,确保完好有效; (三)对建筑消防设施每年至少进行一次全面检测,确保完好有效,检测记录应当完整准确,存档备查; (四)保障疏散通道、安全出口、消防车通道畅通,保证防火防烟分区、防火间距符合消防技术标准; (五)组织防火检查,及时消除火灾隐患; (六)组织进行有针对性的消防演练; (七)法律、法规规定的其他消防安全职责。 单位的主要负责人是本单位的消防安全责任人。 《中华人民共和国消防法》第十七条县级以上地方人民政府消防救援机构应当将发生火灾可能性较大以及发生火灾可能造成重大的人身伤亡或者财产损失的单位,确定为本行政区域内的消防安全重点单位,并由应急管理部门报本级人民政府备案。 消防安全重点单位除应当履行本法第十六条规定的职责外,还应当履行下列消防安全职责: (一)确定消防安全管理人,组织实施本单位的消防安全管理工作; (二)建立消防档案,确定消防安全重点部位,设置防火标志,实行严格管理; (三)实行每日防火巡查,并建立巡查记录; (四)对职工进行岗前消防安全培训,定期组织消防安全培训和消防演练。 《中华人民共和国消防法》第十八条同一建筑物由两个以上单位管理或者使用的,应当明确各方的消防安全责任,并确定责任人对共用的疏散通道、安全出口、建筑消防设施和消防车通道进行统一管理。 住宅区的物业服务企业应当对管理区域内的共用消防设施进行维护管理,提供消防安全防范服务。 《中华人民共和国消防法》第二十一条禁止在具有火灾、爆炸危险的场所吸烟、使用明火。因施工等特殊情况需要使用明火作业的,应当按照规定事先办理审批手续,采取相应的消防安全措施;作业人员应当遵守消防安全规定。 进行电焊、气焊等具有火灾危险作业的人员和自动消防系统的操作人员,必须持证上岗,并遵守消防安全操作规程。 | 消防救援大队 | 自立案之日起60日内作出行政处罚决定 | 行政复议、行政诉讼 | 行政复议—收到决定书之日起60日内;行政诉讼—收到决定书之日起6个月内 | |
32 | 对不履行组织、引导在场人员疏散义务的处罚 | 《中华人民共和国消防法》第六十八条人员密集场所发生火灾,该场所的现场工作人员不履行组织、引导在场人员疏散的义务,情节严重,尚不构成犯罪的,处五日以上十日以下拘留。 | 消防救援大队 | 自立案之日起60日内作出行政处罚决定 | 行政复议、行政诉讼 | 行政复议—收到决定书之日起60日内;行政诉讼—收到决定书之日起6个月内 | |
33 | 对消防技术服务机构不具备从业条件从事消防技术服务活动的处罚 | 《中华人民共和国消防法》第六十九条消防设施维护保养检测、消防安全评估等消防技术服务机构,不具备从业条件从事消防技术服务活动或者出具虚假文件的,由消防救援机构责令改正,处五万元以上十万元以下罚款,并对直接负责的主管人员和其他直接责任人员处一万元以上五万元以下罚款;不按照国家标准、行业标准开展消防技术服务活动的,责令改正,处五万元以下罚款,并对直接负责的主管人员和其它直接责任人员处一万元以下罚款;有违法所得的,并处没收违法所得;给他人造成损失的,依法承担赔偿责任;情节严重的,依法责令停止执业或者吊销相应资格;造成重大损失的,由相关部门吊销营业执照,并对有关责任人员采取终身市场禁入措施。 前款规定的机构出具失实文件,给他人造成损失的,依法承担赔偿责任;造成重大损失的,由消防救援机构依法责令停止执业或者吊销相应资格,由相关部门吊销营业执照,并对有关责任人员采取终身市场禁入措施。 | 消防救援大队 | 自立案之日起60日内作出行政处罚决定 | 行政复议、行政诉讼 | 行政复议—收到决定书之日起60日内;行政诉讼—收到决定书之日起6个月内 | |
34 | 对消防技术服务机构出具虚假文件的处罚 | 《中华人民共和国消防法》第六十九条消防设施维护保养检测、消防安全评估等消防技术服务机构,不具备从业条件从事消防技术服务活动或者出具虚假文件的,由消防救援机构责令改正,处五万元以上十万元以下罚款,并对直接负责的主管人员和其他直接责任人员处一万元以上五万元以下罚款;不按照国家标准、行业标准开展消防技术服务活动的,责令改正,处五万元以下罚款,并对直接负责的主管人员和其它直接责任人员处一万元以下罚款;有违法所得的,并处没收违法所得;给他人造成损失的,依法承担赔偿责任;情节严重的,依法责令停止执业或者吊销相应资格;造成重大损失的,由相关部门吊销营业执照,并对有关责任人员采取终身市场禁入措施。 前款规定的机构出具失实文件,给他人造成损失的,依法承担赔偿责任;造成重大损失的,由消防救援机构依法责令停止执业或者吊销相应资格,由相关部门吊销营业执照,并对有关责任人员采取终身市场禁入措施。 | 消防救援大队 | 自立案之日起60日内作出行政处罚决定 | 行政复议、行政诉讼 | 行政复议—收到决定书之日起60日内;行政诉讼—收到决定书之日起6个月内 | |
35 | 对消防技术服务机构不按照国家标准、行业标准开展消防技术服务活动的处罚 | 《中华人民共和国消防法》第六十九条消防设施维护保养检测、消防安全评估等消防技术服务机构,不具备从业条件从事消防技术服务活动或者出具虚假文件的,由消防救援机构责令改正,处五万元以上十万元以下罚款,并对直接负责的主管人员和其他直接责任人员处一万元以上五万元以下罚款;不按照国家标准、行业标准开展消防技术服务活动的,责令改正,处五万元以下罚款,并对直接负责的主管人员和其它直接责任人员处一万元以下罚款;有违法所得的,并处没收违法所得;给他人造成损失的,依法承担赔偿责任;情节严重的,依法责令停止执业或者吊销相应资格;造成重大损失的,由相关部门吊销营业执照,并对有关责任人员采取终身市场禁入措施。 前款规定的机构出具失实文件,给他人造成损失的,依法承担赔偿责任;造成重大损失的,由消防救援机构依法责令停止执业或者吊销相应资格,由相关部门吊销营业执照,并对有关责任人员采取终身市场禁入措施。 | 消防救援大队 | 自立案之日起60日内作出行政处罚决定 | 行政复议、行政诉讼 | 行政复议—收到决定书之日起60日内;行政诉讼—收到决定书之日起6个月内 | |
36 | 对消防技术服务机构出具失实文件的处罚 | 《中华人民共和国消防法》第六十九条消防设施维护保养检测、消防安全评估等消防技术服务机构,不具备从业条件从事消防技术服务活动或者出具虚假文件的,由消防救援机构责令改正,处五万元以上十万元以下罚款,并对直接负责的主管人员和其他直接责任人员处一万元以上五万元以下罚款;不按照国家标准、行业标准开展消防技术服务活动的,责令改正,处五万元以下罚款,并对直接负责的主管人员和其它直接责任人员处一万元以下罚款;有违法所得的,并处没收违法所得;给他人造成损失的,依法承担赔偿责任;情节严重的,依法责令停止执业或者吊销相应资格;造成重大损失的,由相关部门吊销营业执照,并对有关责任人员采取终身市场禁入措施。 前款规定的机构出具失实文件,给他人造成损失的,依法承担赔偿责任;造成重大损失的,由消防救援机构依法责令停止执业或者吊销相应资格,由相关部门吊销营业执照,并对有关责任人员采取终身市场禁入措施。 | 消防救援大队 | 自立案之日起60日内作出行政处罚决定 | 行政复议、行政诉讼 | 行政复议—收到决定书之日起60日内;行政诉讼—收到决定书之日起6个月内 | |
37 | 对违规存在易燃易爆危险品,违反国家规定的安全间距建设易燃易爆危险物品的生产设施、储存场所的处罚 | 《陕西省消防条例》第五十九条违反本条例第三十一条第一款、第二款规定,存放易燃易爆危险品,或者违反国家规定的安全间距建设易燃易爆危险物品的生产设施、储存场所的,责令改正或者停产停业,并处五千元以上五万元以下罚款。 | 消防救援大队 | 自立案之日起60日内作出行政处罚决定 | 行政复议、行政诉讼 | 行政复议—收到决定书之日起60日内;行政诉讼—收到决定书之日起6个月内 | |
38 | 对允许未取得消防职业资格证书人员上岗作业的处罚 | 《陕西省消防条例》第六十条违反本条例第三十条第三款、第三十三条第二款规定,允许未取得职业资格证书人员上岗作业的,责令改正,对单位处一千元以上一万元以下罚款。 《陕西省消防条例》第三十条禁止在易燃易爆危险的场所吸烟或者擅自动用明火。确须明火作业的,必须经本单位消防安全责任人审批,并采取消防安全措施。 禁止人员密集场所在营业、使用期间进行电焊、气焊、气割、砂轮切割等具有火灾危险的施工、维修作业。 从事电焊、气焊、气割、砂轮切割以及其他具有火灾、爆炸危险作业的人员,必须持证上岗,遵守消防安全操作规程。 《陕西省消防条例》第三十三条下列人员应当接受消防安全培训: (一)机关、团体、企业事业单位的消防安全责任人、专(兼)职消防人员; (二)公众聚集场所的有关从业人员; (三)建设工程的消防设计、施工、工程监理人员; (四)从事建筑消防设施管理、检测、维护的人员; (五)从事消防产品检测、维修、质量认证等消防技术服务机构的从业人员; (六)从事易燃易爆危险物品运输、管理、操作的人员; (七)从事建筑内部装饰、装修的设计、施工技术人员; (八)居民委员会、村民委员会负责人,专职消防队、志愿消防队负责人。 自动消防系统的操作人员,应当持有相应的上岗证书,实际操作技能水平满足岗位需要。 | 消防救援大队 | 自立案之日起60日内作出行政处罚决定 | 行政复议、行政诉讼 | 行政复议—收到决定书之日起60日内;行政诉讼—收到决定书之日起6个月内 | |
39 | 对在农业收获季节焚烧秸秆、麦茬的处罚 | 《陕西省消防条例》第六十二条违反本条例第三十七条规定,在农业收获季节焚烧秸秆、麦茬的,责令停止违法行为,可并处五十元以上二百元以下罚款。 《陕西省消防条例》第三十七条禁止在农业收获季节焚烧秸秆、麦茬。 县(市、区)、乡(镇)人民政府和村民委员会在农业收获季节应当加强消防宣传教育,落实防火措施和责任。消防救援机构、公安派出所在农业收获季节应当进行消防安全检查,查处焚烧秸秆、麦茬和其他违反消防安全规定的行为。 | 消防救援大队 | 自立案之日起60日内作出行政处罚决定 | 行政复议、行政诉讼 | 行政复议—收到决定书之日起60日内;行政诉讼—收到决定书之日起6个月内 | |
40 | 对敷设电线、使用电器产品和燃气用具不符合消防安全规定,或者超负荷用电、违规操作的处罚 | 《陕西省消防条例》第六十三条违反本条例第三十八条第二款规定,敷设电线、使用电器产品和燃气用具不符合消防安全规定,或者超负荷用电、违规操作,存在安全隐患的,责令改正,逾期未改正的,责令停止使用,并处一千元以上五千元以下罚款。 《陕西省消防条例》第三十八条供电企业应当对供电设施、线路定期检测,及时更换、改造老化供电设施和线路,对私接乱拉电线、超负荷用电等影响消防安全的行为,可以停止供电。 单位和个人敷设电线、使用电器产品和燃气用具应当符合消防安全规定,并定期检测、清洗和维护,及时更新老化电气线路,不得超负荷用电、违规操作。 | 消防救援大队 | 自立案之日起60日内作出行政处罚决定 | 行政复议、行政诉讼 | 行政复议—收到决定书之日起60日内;行政诉讼—收到决定书之日起6个月内 | |
41 | 对冒用其他社会消防技术服务机构名义从事社会消防技术服务活动的处罚 | 《社会消防技术服务管理规定》第二十六条消防技术服务机构违反本规定,冒用其他消防技术服务机构名义从事社会消防技术服务活动的,责令改正,处2万元以上3万元以下罚款。 | 消防救援大队 | 自立案之日起60日内作出行政处罚决定 | 行政复议、行政诉讼 | 行政复议—收到决定书之日起60日内;行政诉讼—收到决定书之日起6个月内 | |
42 | 对注册消防工程师兼职执业的处罚 | 《社会消防技术服务管理规定》第二十七条 消防技术服务机构违反本规定,有下列情形之一的,责令改正,处1万元以上2万元以下罚款: (一)所属注册消防工程师同时在两个以上社会组织执业的; (二)指派无相应资格从业人员从事社会消防技术服务活动的; (三)转包、分包消防技术服务项目的。 对有前款第一项行为的注册消防工程师,处5000元以上1万元以下罚款。 | 消防救援大队 | 自立案之日起60日内作出行政处罚决定 | 行政复议、行政诉讼 | 行政复议—收到决定书之日起60日内;行政诉讼—收到决定书之日起6个月内 | |
43 | 对指派无资格人员从事社会消防技术服务活动的处罚 | 《社会消防技术服务管理规定》第二十七条 消防技术服务机构违反本规定,有下列情形之一的,责令改正,处1万元以上2万元以下罚款: (一)所属注册消防工程师同时在两个以上社会组织执业的; (二)指派无相应资格从业人员从事社会消防技术服务活动的; (三)转包、分包消防技术服务项目的。 对有前款第一项行为的注册消防工程师,处5000元以上1万元以下罚款。 | 消防救援大队 | 自立案之日起60日内作出行政处罚决定 | 行政复议、行政诉讼 | 行政复议—收到决定书之日起60日内;行政诉讼—收到决定书之日起6个月内 | |
44 | 对转包、分包消防技术服务项目的处罚 | 《社会消防技术服务管理规定》第二十七条 消防技术服务机构违反本规定,有下列情形之一的,责令改正,处1万元以上2万元以下罚款: (一)所属注册消防工程师同时在两个以上社会组织执业的; (二)指派无相应资格从业人员从事社会消防技术服务活动的; (三)转包、分包消防技术服务项目的。 对有前款第一项行为的注册消防工程师,处5000元以上1万元以下罚款。 | 消防救援大队 | 自立案之日起60日内作出行政处罚决定 | 行政复议、行政诉讼 | 行政复议—收到决定书之日起60日内;行政诉讼—收到决定书之日起6个月内 | |
45 | 对未设立技术负责人、未明确项目负责人的处罚 | 《社会消防技术服务管理规定》第二十八条消防技术服务机构违反本规定,有下列情形之一的,责令改正,处1万元以下罚款: (一)未设立技术负责人、未明确项目负责人的; (二)出具的书面结论文件未经技术负责人、项目负责人签名、盖章,或者未加盖消防技术服务机构印章的; (三)承接业务未依法与委托人签订消防技术服务合同的; (四)消防设施维护保养检测机构的项目负责人或者消防设施操作员未到现场实地开展工作的; (五)未建立或者保管消防技术服务档案的; (六)未公示营业执照、工作程序、收费标准、从业守则、注册消防工程师注册证书、投诉电话等事项的。 | 消防救援大队 | 自立案之日起60日内作出行政处罚决定 | 行政复议、行政诉讼 | 行政复议—收到决定书之日起60日内;行政诉讼—收到决定书之日起6个月内 | |
46 | 对出具的书面结论文件未签名、盖章的处罚 | 《社会消防技术服务管理规定》第二十八条消防技术服务机构违反本规定,有下列情形之一的,责令改正,处1万元以下罚款: (一)未设立技术负责人、未明确项目负责人的; (二)出具的书面结论文件未经技术负责人、项目负责人签名、盖章,或者未加盖消防技术服务机构印章的; (三)承接业务未依法与委托人签订消防技术服务合同的; (四)消防设施维护保养检测机构的项目负责人或者消防设施操作员未到现场实地开展工作的; (五)未建立或者保管消防技术服务档案的; (六)未公示营业执照、工作程序、收费标准、从业守则、注册消防工程师注册证书、投诉电话等事项的。 | 消防救援大队 | 自立案之日起60日内作出行政处罚决定 | 行政复议、行政诉讼 | 行政复议—收到决定书之日起60日内;行政诉讼—收到决定书之日起6个月内 | |
47 | 对未依法签订消防技术服务合同的处罚 | 《社会消防技术服务管理规定》第二十八条消防技术服务机构违反本规定,有下列情形之一的,责令改正,处1万元以下罚款: (一)未设立技术负责人、未明确项目负责人的; (二)出具的书面结论文件未经技术负责人、项目负责人签名、盖章,或者未加盖消防技术服务机构印章的; (三)承接业务未依法与委托人签订消防技术服务合同的; (四)消防设施维护保养检测机构的项目负责人或者消防设施操作员未到现场实地开展工作的; (五)未建立或者保管消防技术服务档案的; (六)未公示营业执照、工作程序、收费标准、从业守则、注册消防工程师注册证书、投诉电话等事项的。 | 消防救援大队 | 自立案之日起60日内作出行政处罚决定 | 行政复议、行政诉讼 | 行政复议—收到决定书之日起60日内;行政诉讼—收到决定书之日起6个月内 | |
48 | 对消防设施维护保养检测机构的项目负责人或者消防设施操作员未到现场实地开展工作的处罚 | 《社会消防技术服务管理规定》第二十八条消防技术服务机构违反本规定,有下列情形之一的,责令改正,处1万元以下罚款: (一)未设立技术负责人、未明确项目负责人的; (二)出具的书面结论文件未经技术负责人、项目负责人签名、盖章,或者未加盖消防技术服务机构印章的; (三)承接业务未依法与委托人签订消防技术服务合同的; (四)消防设施维护保养检测机构的项目负责人或者消防设施操作员未到现场实地开展工作的; (五)未建立或者保管消防技术服务档案的; (六)未公示营业执照、工作程序、收费标准、从业守则、注册消防工程师注册证书、投诉电话等事项的。 | 消防救援大队 | 自立案之日起60日内作出行政处罚决定 | 行政复议、行政诉讼 | 行政复议—收到决定书之日起60日内;行政诉讼—收到决定书之日起6个月内 | |
49 | 对未建立或者保管消防技术服务档案的处罚 | 《社会消防技术服务管理规定》第二十八条消防技术服务机构违反本规定,有下列情形之一的,责令改正,处1万元以下罚款: (一)未设立技术负责人、未明确项目负责人的; (二)出具的书面结论文件未经技术负责人、项目负责人签名、盖章,或者未加盖消防技术服务机构印章的; (三)承接业务未依法与委托人签订消防技术服务合同的; (四)消防设施维护保养检测机构的项目负责人或者消防设施操作员未到现场实地开展工作的; (五)未建立或者保管消防技术服务档案的; (六)未公示营业执照、工作程序、收费标准、从业守则、注册消防工程师注册证书、投诉电话等事项的。 | 消防救援大队 | 自立案之日起60日内作出行政处罚决定 | 行政复议、行政诉讼 | 行政复议—收到决定书之日起60日内;行政诉讼—收到决定书之日起6个月内 | |
50 | 对未公示营业执照、工作程序、收费标准、从业守则、注册消防工程师注册证书、投诉电话等事项的处罚 | 《社会消防技术服务管理规定》第二十八条消防技术服务机构违反本规定,有下列情形之一的,责令改正,处1万元以下罚款: (一)未设立技术负责人、未明确项目负责人的; (二)出具的书面结论文件未经技术负责人、项目负责人签名、盖章,或者未加盖消防技术服务机构印章的; (三)承接业务未依法与委托人签订消防技术服务合同的; (四)消防设施维护保养检测机构的项目负责人或者消防设施操作员未到现场实地开展工作的; (五)未建立或者保管消防技术服务档案的; (六)未公示营业执照、工作程序、收费标准、从业守则、注册消防工程师注册证书、投诉电话等事项的。 | 消防救援大队 | 自立案之日起60日内作出行政处罚决定 | 行政复议、行政诉讼 | 行政复议—收到决定书之日起60日内;行政诉讼—收到决定书之日起6个月内 | |
51 | 对未按规定公示消防技术服务信息的处罚 | 《社会消防技术服务管理规定》第三十条消防设施维护保养检测机构未按照本规定要求在经其维护保养的消防设施所在建筑的醒目位置上公示消防技术服务信息的,责令改正,处5000元以下罚款。 | 消防救援大队 | 自立案之日起60日内作出行政处罚决定 | 行政复议、行政诉讼 | 行政复议—收到决定书之日起60日内;行政诉讼—收到决定书之日起6个月内 | |
52 | 对在高层民用建筑内进行电焊、气焊等明火作业,未履行动火审批手续、进行公告的处罚 | 《高层民用建筑消防安全管理规定》第四十七条违反本规定,有下列行为之一的,由消防救援机构责令改正,对经营性单位和个人处2000元以上10000元以下罚款,对非经营性单位和个人处500元以上1000元以下罚款: (一)在高层民用建筑内进行电焊、气焊等明火作业,未履行动火审批手续、进行公告,或者未落实消防现场监护措施的; (二)高层民用建筑设置的户外广告牌、外装饰妨碍防烟排烟、逃生和灭火救援,或者改变、破坏建筑立面防火结构的; (三)未设置外墙外保温材料提示性和警示性标识,或者未及时修复破损、开裂和脱落的外墙外保温系统的; (四)未按照规定落实消防控制室值班制度,或者安排不具备相应条件的人员值班的; (五)未按照规定建立专职消防队、志愿消防队等消防组织的; (六)因维修等需要停用建筑消防设施未进行公告、未制定应急预案或者未落实防范措施的; (七)在高层民用建筑的公共门厅、疏散走道、楼梯间、安全出口停放电动自行车或者为电动自行车充电,拒不改正的。 | 消防救援大队 | 自立案之日起60日内作出行政处罚决定 | 行政复议、行政诉讼 | 行政复议—收到决定书之日起60日内;行政诉讼—收到决定书之日起6个月内 | |
53 | 对在高层民用建筑内进行电焊、气焊等明火作业,未落实消防现场监护措施的处罚 | 《高层民用建筑消防安全管理规定》第四十七条违反本规定,有下列行为之一的,由消防救援机构责令改正,对经营性单位和个人处2000元以上10000元以下罚款,对非经营性单位和个人处500元以上1000元以下罚款: (一)在高层民用建筑内进行电焊、气焊等明火作业,未履行动火审批手续、进行公告,或者未落实消防现场监护措施的; (二)高层民用建筑设置的户外广告牌、外装饰妨碍防烟排烟、逃生和灭火救援,或者改变、破坏建筑立面防火结构的; (三)未设置外墙外保温材料提示性和警示性标识,或者未及时修复破损、开裂和脱落的外墙外保温系统的; (四)未按照规定落实消防控制室值班制度,或者安排不具备相应条件的人员值班的; (五)未按照规定建立专职消防队、志愿消防队等消防组织的; (六)因维修等需要停用建筑消防设施未进行公告、未制定应急预案或者未落实防范措施的; (七)在高层民用建筑的公共门厅、疏散走道、楼梯间、安全出口停放电动自行车或者为电动自行车充电,拒不改正的。 | 消防救援大队 | 自立案之日起60日内作出行政处罚决定 | 行政复议、行政诉讼 | 行政复议—收到决定书之日起60日内;行政诉讼—收到决定书之日起6个月内 | |
54 | 对高层民用建筑设置的户外广告牌、外装饰妨碍防烟排烟、逃生和灭火救援的处罚 | 《高层民用建筑消防安全管理规定》第四十七条违反本规定,有下列行为之一的,由消防救援机构责令改正,对经营性单位和个人处2000元以上10000元以下罚款,对非经营性单位和个人处500元以上1000元以下罚款: (一)在高层民用建筑内进行电焊、气焊等明火作业,未履行动火审批手续、进行公告,或者未落实消防现场监护措施的; (二)高层民用建筑设置的户外广告牌、外装饰妨碍防烟排烟、逃生和灭火救援,或者改变、破坏建筑立面防火结构的; (三)未设置外墙外保温材料提示性和警示性标识,或者未及时修复破损、开裂和脱落的外墙外保温系统的; (四)未按照规定落实消防控制室值班制度,或者安排不具备相应条件的人员值班的; (五)未按照规定建立专职消防队、志愿消防队等消防组织的; (六)因维修等需要停用建筑消防设施未进行公告、未制定应急预案或者未落实防范措施的; (七)在高层民用建筑的公共门厅、疏散走道、楼梯间、安全出口停放电动自行车或者为电动自行车充电,拒不改正的。 | 消防救援大队 | 自立案之日起60日内作出行政处罚决定 | 行政复议、行政诉讼 | 行政复议—收到决定书之日起60日内;行政诉讼—收到决定书之日起6个月内 | |
55 | 对高层民用建筑设置的户外广告牌、外装饰改变、破坏建筑立面防火结构的处罚 | 《高层民用建筑消防安全管理规定》第四十七条违反本规定,有下列行为之一的,由消防救援机构责令改正,对经营性单位和个人处2000元以上10000元以下罚款,对非经营性单位和个人处500元以上1000元以下罚款: (一)在高层民用建筑内进行电焊、气焊等明火作业,未履行动火审批手续、进行公告,或者未落实消防现场监护措施的; (二)高层民用建筑设置的户外广告牌、外装饰妨碍防烟排烟、逃生和灭火救援,或者改变、破坏建筑立面防火结构的; (三)未设置外墙外保温材料提示性和警示性标识,或者未及时修复破损、开裂和脱落的外墙外保温系统的; (四)未按照规定落实消防控制室值班制度,或者安排不具备相应条件的人员值班的; (五)未按照规定建立专职消防队、志愿消防队等消防组织的; (六)因维修等需要停用建筑消防设施未进行公告、未制定应急预案或者未落实防范措施的; (七)在高层民用建筑的公共门厅、疏散走道、楼梯间、安全出口停放电动自行车或者为电动自行车充电,拒不改正的。 | 消防救援大队 | 自立案之日起60日内作出行政处罚决定 | 行政复议、行政诉讼 | 行政复议—收到决定书之日起60日内;行政诉讼—收到决定书之日起6个月内 | |
56 | 对高层民用建筑未设置外墙外保温材料提示性和警示性标识的处罚 | 《高层民用建筑消防安全管理规定》第四十七条违反本规定,有下列行为之一的,由消防救援机构责令改正,对经营性单位和个人处2000元以上10000元以下罚款,对非经营性单位和个人处500元以上1000元以下罚款: (一)在高层民用建筑内进行电焊、气焊等明火作业,未履行动火审批手续、进行公告,或者未落实消防现场监护措施的; (二)高层民用建筑设置的户外广告牌、外装饰妨碍防烟排烟、逃生和灭火救援,或者改变、破坏建筑立面防火结构的; (三)未设置外墙外保温材料提示性和警示性标识,或者未及时修复破损、开裂和脱落的外墙外保温系统的; (四)未按照规定落实消防控制室值班制度,或者安排不具备相应条件的人员值班的; (五)未按照规定建立专职消防队、志愿消防队等消防组织的; (六)因维修等需要停用建筑消防设施未进行公告、未制定应急预案或者未落实防范措施的; (七)在高层民用建筑的公共门厅、疏散走道、楼梯间、安全出口停放电动自行车或者为电动自行车充电,拒不改正的。 | 消防救援大队 | 自立案之日起60日内作出行政处罚决定 | 行政复议、行政诉讼 | 行政复议—收到决定书之日起60日内;行政诉讼—收到决定书之日起6个月内 | |
57 | 对高层民用建筑未及时修复破损、开裂和脱落的外墙外保温系统的处罚 | 《高层民用建筑消防安全管理规定》第四十七条违反本规定,有下列行为之一的,由消防救援机构责令改正,对经营性单位和个人处2000元以上10000元以下罚款,对非经营性单位和个人处500元以上1000元以下罚款: (一)在高层民用建筑内进行电焊、气焊等明火作业,未履行动火审批手续、进行公告,或者未落实消防现场监护措施的; (二)高层民用建筑设置的户外广告牌、外装饰妨碍防烟排烟、逃生和灭火救援,或者改变、破坏建筑立面防火结构的; (三)未设置外墙外保温材料提示性和警示性标识,或者未及时修复破损、开裂和脱落的外墙外保温系统的; (四)未按照规定落实消防控制室值班制度,或者安排不具备相应条件的人员值班的; (五)未按照规定建立专职消防队、志愿消防队等消防组织的; (六)因维修等需要停用建筑消防设施未进行公告、未制定应急预案或者未落实防范措施的; (七)在高层民用建筑的公共门厅、疏散走道、楼梯间、安全出口停放电动自行车或者为电动自行车充电,拒不改正的。 | 消防救援大队 | 自立案之日起60日内作出行政处罚决定 | 行政复议、行政诉讼 | 行政复议—收到决定书之日起60日内;行政诉讼—收到决定书之日起6个月内 | |
58 | 对高层民用建筑未按照规定落实消防控制室值班制度的处罚 | 《高层民用建筑消防安全管理规定》第四十七条违反本规定,有下列行为之一的,由消防救援机构责令改正,对经营性单位和个人处2000元以上10000元以下罚款,对非经营性单位和个人处500元以上1000元以下罚款: (一)在高层民用建筑内进行电焊、气焊等明火作业,未履行动火审批手续、进行公告,或者未落实消防现场监护措施的; (二)高层民用建筑设置的户外广告牌、外装饰妨碍防烟排烟、逃生和灭火救援,或者改变、破坏建筑立面防火结构的; (三)未设置外墙外保温材料提示性和警示性标识,或者未及时修复破损、开裂和脱落的外墙外保温系统的; (四)未按照规定落实消防控制室值班制度,或者安排不具备相应条件的人员值班的; (五)未按照规定建立专职消防队、志愿消防队等消防组织的; (六)因维修等需要停用建筑消防设施未进行公告、未制定应急预案或者未落实防范措施的; (七)在高层民用建筑的公共门厅、疏散走道、楼梯间、安全出口停放电动自行车或者为电动自行车充电,拒不改正的。 | 消防救援大队 | 自立案之日起60日内作出行政处罚决定 | 行政复议、行政诉讼 | 行政复议—收到决定书之日起60日内;行政诉讼—收到决定书之日起6个月内 | |
59 | 对高层民用建筑安排不具备相应条件的人员在消防控制室值班的处罚 | 《高层民用建筑消防安全管理规定》第四十七条违反本规定,有下列行为之一的,由消防救援机构责令改正,对经营性单位和个人处2000元以上10000元以下罚款,对非经营性单位和个人处500元以上1000元以下罚款: (一)在高层民用建筑内进行电焊、气焊等明火作业,未履行动火审批手续、进行公告,或者未落实消防现场监护措施的; (二)高层民用建筑设置的户外广告牌、外装饰妨碍防烟排烟、逃生和灭火救援,或者改变、破坏建筑立面防火结构的; (三)未设置外墙外保温材料提示性和警示性标识,或者未及时修复破损、开裂和脱落的外墙外保温系统的; (四)未按照规定落实消防控制室值班制度,或者安排不具备相应条件的人员值班的; (五)未按照规定建立专职消防队、志愿消防队等消防组织的; (六)因维修等需要停用建筑消防设施未进行公告、未制定应急预案或者未落实防范措施的; (七)在高层民用建筑的公共门厅、疏散走道、楼梯间、安全出口停放电动自行车或者为电动自行车充电,拒不改正的。 | 消防救援大队 | 自立案之日起60日内作出行政处罚决定 | 行政复议、行政诉讼 | 行政复议—收到决定书之日起60日内;行政诉讼—收到决定书之日起6个月内 | |
60 | 对高层民用建筑未按照规定建立专职消防队、志愿消防队等消防组织的处罚 | 《高层民用建筑消防安全管理规定》第四十七条违反本规定,有下列行为之一的,由消防救援机构责令改正,对经营性单位和个人处2000元以上10000元以下罚款,对非经营性单位和个人处500元以上1000元以下罚款: (一)在高层民用建筑内进行电焊、气焊等明火作业,未履行动火审批手续、进行公告,或者未落实消防现场监护措施的; (二)高层民用建筑设置的户外广告牌、外装饰妨碍防烟排烟、逃生和灭火救援,或者改变、破坏建筑立面防火结构的; (三)未设置外墙外保温材料提示性和警示性标识,或者未及时修复破损、开裂和脱落的外墙外保温系统的; (四)未按照规定落实消防控制室值班制度,或者安排不具备相应条件的人员值班的; (五)未按照规定建立专职消防队、志愿消防队等消防组织的; (六)因维修等需要停用建筑消防设施未进行公告、未制定应急预案或者未落实防范措施的; (七)在高层民用建筑的公共门厅、疏散走道、楼梯间、安全出口停放电动自行车或者为电动自行车充电,拒不改正的。 | 消防救援大队 | 自立案之日起60日内作出行政处罚决定 | 行政复议、行政诉讼 | 行政复议—收到决定书之日起60日内;行政诉讼—收到决定书之日起6个月内 | |
61 | 对高层民用建筑因维修等需要停用建筑消防设施未进行公告、未制定应急预案或者未落实防范措施的处罚 | 《高层民用建筑消防安全管理规定》第四十七条违反本规定,有下列行为之一的,由消防救援机构责令改正,对经营性单位和个人处2000元以上10000元以下罚款,对非经营性单位和个人处500元以上1000元以下罚款: (一)在高层民用建筑内进行电焊、气焊等明火作业,未履行动火审批手续、进行公告,或者未落实消防现场监护措施的; (二)高层民用建筑设置的户外广告牌、外装饰妨碍防烟排烟、逃生和灭火救援,或者改变、破坏建筑立面防火结构的; (三)未设置外墙外保温材料提示性和警示性标识,或者未及时修复破损、开裂和脱落的外墙外保温系统的; (四)未按照规定落实消防控制室值班制度,或者安排不具备相应条件的人员值班的; (五)未按照规定建立专职消防队、志愿消防队等消防组织的; (六)因维修等需要停用建筑消防设施未进行公告、未制定应急预案或者未落实防范措施的; (七)在高层民用建筑的公共门厅、疏散走道、楼梯间、安全出口停放电动自行车或者为电动自行车充电,拒不改正的。 | 消防救援大队 | 自立案之日起60日内作出行政处罚决定 | 行政复议、行政诉讼 | 行政复议—收到决定书之日起60日内;行政诉讼—收到决定书之日起6个月内 | |
62 | 对在高层民用建筑的公共门厅、疏散走道、楼梯间、安全出口停放电动自行车或者为电动自行车充电,拒不改正的处罚 | 《高层民用建筑消防安全管理规定》第四十七条违反本规定,有下列行为之一的,由消防救援机构责令改正,对经营性单位和个人处2000元以上10000元以下罚款,对非经营性单位和个人处500元以上1000元以下罚款: (一)在高层民用建筑内进行电焊、气焊等明火作业,未履行动火审批手续、进行公告,或者未落实消防现场监护措施的; (二)高层民用建筑设置的户外广告牌、外装饰妨碍防烟排烟、逃生和灭火救援,或者改变、破坏建筑立面防火结构的; (三)未设置外墙外保温材料提示性和警示性标识,或者未及时修复破损、开裂和脱落的外墙外保温系统的; (四)未按照规定落实消防控制室值班制度,或者安排不具备相应条件的人员值班的; (五)未按照规定建立专职消防队、志愿消防队等消防组织的; (六)因维修等需要停用建筑消防设施未进行公告、未制定应急预案或者未落实防范措施的; (七)在高层民用建筑的公共门厅、疏散走道、楼梯间、安全出口停放电动自行车或者为电动自行车充电,拒不改正的。 | 消防救援大队 | 自立案之日起60日内作出行政处罚决定 | 行政复议、行政诉讼 | 行政复议—收到决定书之日起60日内;行政诉讼—收到决定书之日起6个月内 | |
63 | 对违反规定私拉电线(缆)为电动车辆充电或者电动车辆进楼入户充电,拒不改正的处罚 | 《陕西省物业服务管理条例》第一百零七条 物业服务区域内有下列行为之一的,由有关部门按照下列规定予以查处: (六)违反本条例第七十八条第一款第(六)项规定,违规停车堵塞消防通道的,由公安机关或者消防救援机构依照相关法律、法规予以处罚。违反规定私拉电线(缆)为电动车辆充电或者动进楼入户充电的,由公安机关或者防救援机构责令改正;拒不改正的,处二百元以上一千元以下罚款。 《陕西省物业服务管理条例》第七十八条 物业服务区域内不得有下列行为: (六)违反有关规定任意停放机动车和非机动车、私拉电线(缆)为电动车辆充电或者电动车辆进楼入户充电的; | 消防救援大队 | 自立案之日起60日内作出行政处罚决定 | 行政复议、行政诉讼 | 行政复议—收到决定书之日起60日内;行政诉讼—收到决定书之日起6个月内 | |
64 | 对任意倾倒垃圾、堆放杂物,导致消防通道或者疏散通道被占用、堵塞、封闭,逾期拒不改正的处罚 | 《陕西省物业服务管理条例》第一百零七条物业服务区域内有下列行为之一的,由有关部门按照下列规定予以查处: (八)违反本条例第七十八条第一款第(八)项规定任意倾倒垃圾、 堆放杂物,导致消防通道或者疏散通道被占用、堵塞、封闭的,由公安机关或者消防救援机构责令限期改正;逾期拒不改正的,强制执行,所需费用由违法行为人承担,并对单位处五千元以上五万元下罚款,对个人处五百元的罚款。占用、堵塞、封闭其他共有部分的,由城市管理综合执法部门给予警告并责令限期改正;逾期拒不改正的,对单位处二千元以上二万元以下罚款,对个人处二百元以上五百元以下罚款。 《陕西省物业服务管理条例》第七十八条物业服务区域内不得有下列行为: (八)任意倾倒垃圾、堆放杂物、高空抛物; | 消防救援大队 | 自立案之日起60日内作出行政处罚决定 | 行政复议、行政诉讼 | 行政复议—收到决定书之日起60日内;行政诉讼—收到决定书之日起6个月内 | |
65 | 对申请人隐瞒有关情况或者提供虚假材料申请注册,聘用单位为申请人提供虚假注册申请材料的处罚 | 《注册消防工程师管理规定》第四十九条隐瞒有关情况或者提供虚假材料申请注册的,消防救援机构不予受理或者不予许可,申请人在1年内不得再次申请注册;聘用单位为申请人提供虚假注册申请材料的,同时对聘用单位处1万元以上3万元以下罚款。 | 自立案之日起60日内作出行政处罚决定 | 行政复议、行政诉讼 | 行政复议—收到决定书之日起60日内;行政诉讼—收到决定书之日起6个月内 | ||
66 | 对申请人以欺骗、贿赂等不正当手段取得注册消防工程师资格注册的处罚 | 《注册消防工程师管理规定》第五十条申请人以欺骗、贿赂等不正当手段取得注册消防工程师资格注册的,原注册审批部门应当撤销其注册,并处1万元以下罚款;申请人在3年内不得再次申请注册。 | 自立案之日起60日内作出行政处罚决定 | 行政复议、行政诉讼 | 行政复议—收到决定书之日起60日内;行政诉讼—收到决定书之日起6个月内 | ||
67 | 对未经注册擅自以注册消防工程师名义执业,或者被依法注销注册后继续执业的处罚 | 《注册消防工程师管理规定》第五十一条未经注册擅自以注册消防工程师名义执业,或者被依法注销注册后继续执业的,责令停止违法活动,处1万元以上3万元以下罚款。 | 自立案之日起60日内作出行政处罚决定 | 行政复议、行政诉讼 | 行政复议—收到决定书之日起60日内;行政诉讼—收到决定书之日起6个月内 | ||
68 | 对注册消防工程师有需要变更注册的情形,未经注册审批部门准予变更注册而继续执业的处罚 | 《注册消防工程师管理规定》第五十二条注册消防工程师有需要变更注册的情形,未经注册审批部门准予变更注册而继续执业的,责令改正,处1000元以上1万元以下罚款。 | 消防救援大队 | 自立案之日起60日内作出行政处罚决定 | 行政复议、行政诉讼 | 行政复议—收到决定书之日起60日内;行政诉讼—收到决定书之日起6个月内 | |
69 | 对注册消防工程师聘用单位出具的消防安全技术文件,未经注册消防工程师签名或者加盖执业印章的处罚 | 《注册消防工程师管理规定》第五十三条注册消防工程师聘用单位出具的消防安全技术文件,未经注册消防工程师签名或者加盖执业印章的,责令改正,处1000元以上1万元以下罚款。 | 消防救援大队 | 自立案之日起60日内作出行政处罚决定 | 行政复议、行政诉讼 | 行政复议—收到决定书之日起60日内;行政诉讼—收到决定书之日起6个月内 | |
70 | 对未按照国家标准、行业标准开展执业活动的处罚 | 《注册消防工程师管理规定》第五十四条注册消防工程师未按照国家标准、行业标准开展执业活动,减少执业活动项目内容、数量,或者执业活动质量不符合国家标准、行业标准的,责令改正,处1000元以上1万元以下罚款。 | 消防救援大队 | 自立案之日起60日内作出行政处罚决定 | 行政复议、行政诉讼 | 行政复议—收到决定书之日起60日内;行政诉讼—收到决定书之日起6个月内 | |
71 | 对以个人名义承接执业业务、开展执业活动的处罚 | 《注册消防工程师管理规定》第五十五条注册消防工程师有下列行为之一的,责令改正,处1万元以上2万元以下罚款: (一)以个人名义承接执业业务、开展执业活动的; (二)变造、倒卖、出租、出借或者以其他形式转让资格证书、注册证、执业印章的; (三)超出本人执业范围或者聘用单位业务范围开展执业活动的。 | 消防救援大队 | 自立案之日起60日内作出行政处罚决定 | 行政复议、行政诉讼 | 行政复议—收到决定书之日起60日内;行政诉讼—收到决定书之日起6个月内 | |
72 | 对注册消防工程师变造、倒卖、出租、出借或者以其他形式转让资格证书、注册证、执业印章的处罚 | 《注册消防工程师管理规定》第五十五条注册消防工程师有下列行为之一的,责令改正,处1万元以上2万元以下罚款: (一)以个人名义承接执业业务、开展执业活动的; (二)变造、倒卖、出租、出借或者以其他形式转让资格证书、注册证、执业印章的; (三)超出本人执业范围或者聘用单位业务范围开展执业活动的。 | 消防救援大队 | 自立案之日起60日内作出行政处罚决定 | 行政复议、行政诉讼 | 行政复议—收到决定书之日起60日内;行政诉讼—收到决定书之日起6个月内 | |
73 | 对超出本人执业范围或者聘用单位业务范围开展执业活动的处罚 | 《注册消防工程师管理规定》第五十五条注册消防工程师有下列行为之一的,责令改正,处1万元以上2万元以下罚款: (一)以个人名义承接执业业务、开展执业活动的; (二)变造、倒卖、出租、出借或者以其他形式转让资格证书、注册证、执业印章的; (三)超出本人执业范围或者聘用单位业务范围开展执业活动的。 | 消防救援大队 | 自立案之日起60日内作出行政处罚决定 | 行政复议、行政诉讼 | 行政复议—收到决定书之日起60日内;行政诉讼—收到决定书之日起6个月内 | |
三 | 行政强制 | 共3项 | |||||
1 | 对经责令改正拒不改正的强制执行 | 《中华人民共和国消防法》第六十条单位违反本法规定,有下列行为之一的,责令改正,处五千元以上五万元以下罚款: (一)消防设施、器材或者消防安全标志的配置、设置不符合国家标准、行业标准,或者未保持完好有效的; (二)损坏、挪用或者擅自拆除、停用消防设施、器材的; (三)占用、堵塞、封闭疏散通道、安全出口或者有其他妨碍安全疏散行为的; (四)埋压、圈占、遮挡消火栓或者占用防火间距的; (五)占用、堵塞、封闭消防车通道,妨碍消防车通行的; (六)人员密集场所在门窗上设置影响逃生和灭火救援的障碍物的; (七)对火灾隐患经消防救援机构通知后不及时采取措施消除的。 个人有前款第二项、第三项、第四项、第五项行为之一的,处警告或者五百元以下罚款。 有本条第一款第三项、第四项、第五项、第六项行为,经责令改正拒不改正的,强制执行,所需费用由违法行为人承担。 | 消防救援大队 | 行政复议、行政诉讼 | 行政复议—收到决定书之日起60日内;行政诉讼—收到决定书之日起6个月内 | ||
2 | 对当事人逾期不执行停产、停业使用、停止施工决定的强制执行 | 《中华人民共和国消防法》第七十条本法规定的行政处罚,除应当由公安机关依照《中华人民共和国治安管理处罚法》的有关规定决定的外,由住房和城乡建设主管部门、消防救援机构按照各自职权决定。 被责令停止施工、停止使用、停产停业的,应当在整改后向作出决定的部门或者机构报告,经检查合格,方可恢复施工、使用、生产、经营。 当事人逾期不执行停产停业、停止使用、停止施工决定的,由作出决定的部门或者机构强制执行。 责令停产停业,对经济和社会生活影响较大的,由住房和城乡建设主管部门或者应急管理部门报请本级人民政府依法决定。 | 消防救援大队 | 行政复议、行政诉讼 | 行政复议—收到决定书之日起60日内;行政诉讼—收到决定书之日起6个月内 | ||
3 | 对存在不及时消除可能严重威胁公共安全火灾隐患的场所或者部位的临时查封 | 《中华人民共和国消防法》第五十四条消防救援机构在消防监督检查中发现火灾隐患的,应当通知有关单位或者个人立即采取措施消除隐患;不及时消除隐患可能严重威胁公共安全的,消防救援机构应当依照规定对危险部位或者场所采取临时查封措施。 《消防监督检查规定》(公安部令第120号)第二十二条消防救援机构在消防监督检查中发现火灾隐患,应当通知有关单位或者个人立即采取措施消除;对具有下列情形之一,不及时消除可能严重威胁公共安全的,应当对危险部位或者场所予以临时查封: (一)疏散通道、安全出口数量不足或者严重堵塞,已不具备安全疏散条件的; (二)建筑消防设施严重损坏,不再具备防火灭火功能的; (三)人员密集场所违反消防安全规定,使用、储存易燃易爆危险品的; (四)公众聚集场所违反消防技术标准,采用易燃、可燃材料装修,可能导致重大人员伤亡的; (五)其他可能严重威胁公共安全的火灾隐患。 临时查封期限不得超过三十日。临时查封期限届满后,当事人仍未消除火灾隐患的,消防救援机构可以再次依法予以临时查封。 | 消防救援大队 | 查封期限不超过30日 | 行政复议、行政诉讼 | 行政复议—收到决定书之日起60日内;行政诉讼—收到决定书之日起6个月内 | |
四 | 行政检查 | 共4项 | |||||
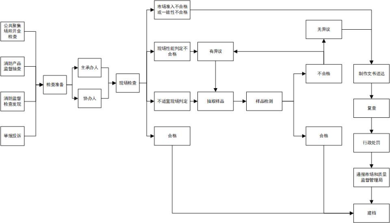
1 | 对消防安全的监督检查 | 《中华人民共和国消防法》第五十三条 消防救援机构应当对机关、团体、企业、事业等单位遵守消防法律、法规的情况依法进行监督检查。公安派出所可以负责日常消防监督检查、开展消防宣传教育,具体办法由国务院公安部门规定。 消防救援机构、公安派出所的工作人员进行消防监督检查,应当出示证件。 《消防监督检查规定》(公安部令第120号)第六条消防监督检查的形式有: (一)对公众聚集场所在投入使用、营业前的消防安全检查; (二)对单位履行法定消防安全职责情况的监督抽查; (三)对举报投诉的消防安全违法行为的核查; (四)对大型群众性活动举办前的消防安全检查; (五)根据需要进行的其他消防监督检查。 | 消防救援大队 | ||||
2 | 对社会消防技术服务机构的监督管理 | 《社会消防技术服务管理规定》第十九条县级以上人民政府消防救援机构依照有关法律、法规和本规定,对本行政区域内的社会消防技术服务活动实施监督管理。 消防技术服务机构及其从业人员对消防救援机构依法进行的监督管理应当协助和配合,不得拒绝或者阻挠。 《社会消防技术服务管理规定》第二十一条 县级以上人民政府消防救援机构对社会消防技术服务活动开展监督检查的形式有: (一)结合日常消防监督检查工作,对消防技术服务质量实施监督抽查; (二)根据需要实施专项检查; (三)发生火灾事故后实施倒查; (四)对举报投诉和交办移送的消防技术服务机构及其从业人员的违法从业行为进行核查。 开展社会消防技术服务活动监督检查可以根据实际需要,通过网上核查、服务单位实地核查、机构办公场所现场检查等方式实施。 | 消防救援大队 | ||||
3 | 对使用领域的消防产品的监督检查 | 《消防产品监督管理规定》第二十一条消防救援机构对使用领域的消防产品质量进行监督检查,实行日常监督检查和监督抽查相结合的方式。 | 消防救援大队 | ||||
4 | 对注册消防工程师的执业活动的监督管理 | 《注册消防工程师管理规定》第三十八条县级以上消防救援机构依照有关法律、法规和本规定,对本行政区域内注册消防工程师的执业活动实施监督管理。 注册消防工程师及其聘用单位对消防救援机构依法进行的监督管理应当协助与配合,不得拒绝或者阻挠。 《注册消防工程师管理规定》第三十九条省级消防救援机构应当制定对注册消防工程师执业活动的监督抽查计划。县级以上地方消防救援机构应当根据监督抽查计划,结合日常消防监督检查工作,对注册消防工程师的执业活动实施监督抽查。 消防救援机构对注册消防工程师的执业活动实施监督抽查时,检查人员不得少于2人,并应当表明执法身份。 | 消防救援大队 | ||||
五 | 行政确认 | 共1项 | |||||
1 | 火灾事故认定 | 《中华人民共和国消防法》第五十一条消防救援机构有权根据需要封闭火灾现场,负责调查火灾原因,统计火灾损失。 火灾扑灭后,发生火灾的单位和相关人员应当按照机关消防救援机构的要求保护现场,接受事故调查,如实提供与火灾有关的情况。 消防机构根据火灾现场勘验、调查情况和有关的检验、鉴定意见,及时制作火灾事故认定书,作为处理火灾事故的证据。 | 消防救援大队 | 30日 | |||
消防监督检查流程

消防产品监督检查流程

火灾事故认定流程

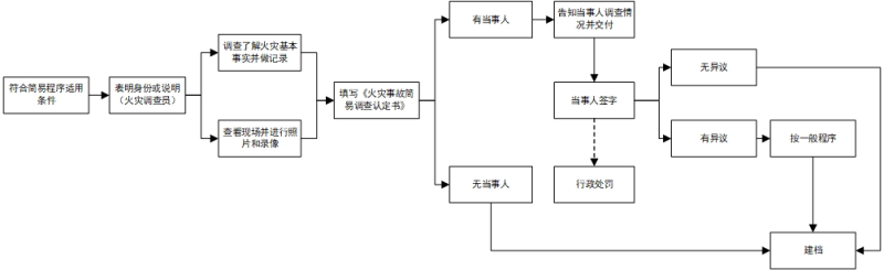
火灾事故认定简易调查流程

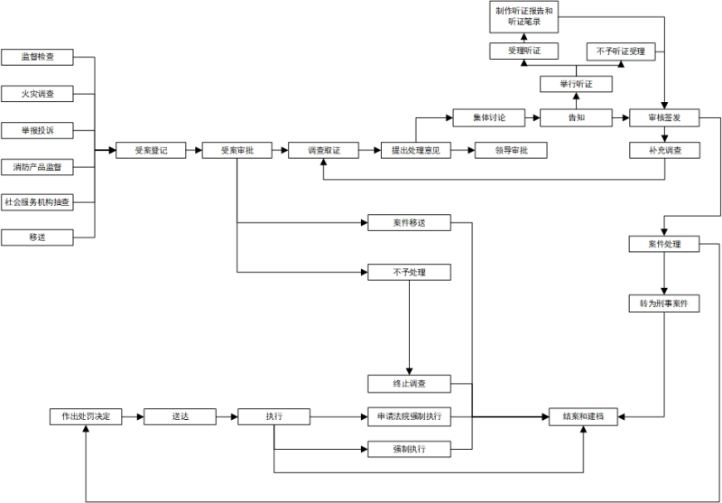
行政处罚简易程序流程

行政处罚一般程序流程

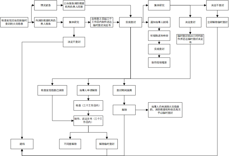
行政强制临时查封流程

共众聚集场所投入使用、营业前消防安全检查
(告知承诺制)工作流程

公众聚集场所投入使用、营业前消防安全检查
(一般程序)工作流程

四、救济渠道
对行政处罚案件、行政许可和行政强制类案件处理结果有异议的单位和个人,自收到决定书之日起六十日内可依法向西咸新区消防救援支队或西咸新区开发建设管理委员会申请行政复议或者在六个月内依法向西安铁路运输法院提起行政诉讼;火灾事故认定,当事人对认定有异议的,可向西咸新区消防救援支队提出书面复核。
五、火灾隐患举报投诉电话:12345








陕公网安备 61110202000208号