首页 新闻中心 党务公开 政府信息公开 政务大厅 互动交流 招商引资 风华秦汉 专题专栏

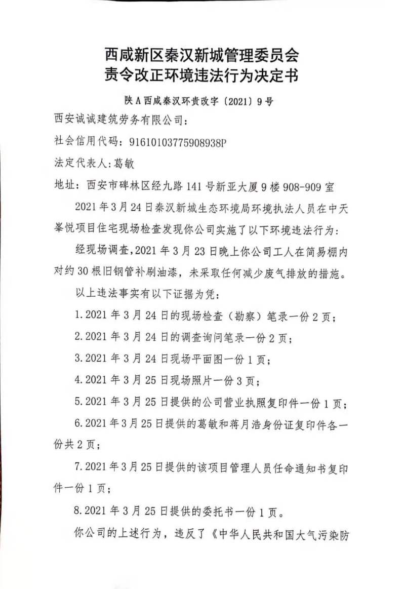
西安诚诚建筑劳务有限公司环境行政处罚决定书和责令改正环境违法行为决定书


主办:陕西省西咸新区秦汉新城管理委员会 地址:陕西省西咸新区秦汉新城兰池大道中段

电话:029-33185000 邮编:712000 网站地图

陕ICP备17019321号-3 网站标识码:6190000005 陕公网安备 61110202000208号